行研专栏(11月刊)| 合成生物学
一
行业介绍
(一)行业(产品)定义、分类及发展历程
1.定义
合成生物学是指采用工程科学研究理念,对生物体进行有目标地设计、改造乃至重新合成,创建赋予非自然功能的“人造生命”,合成生物制造是以合成生物为工具进行物质加工与合成的生产方式,有望彻底变革未来医药、化工、食品、能源、材料、农业等传统行业。
合成生物学是一门通过合成生物功能元件、装置和系统,对细胞或生命体进行遗传学设计、改造,使其拥有满足人类需求的生物功能的生物系统的学科。
作为一门交叉学科,合成生物学不仅包含基因工程、蛋白质工程等传统学科,同时结合了系统生物学、化学、工程学等其他学科的研究思路,以生物技术和工程化理念为基础,旨在设计与制造以生物为本质的组件与体系,使其达到人类的需求。其研究不仅可以使人们对生命科学中的遗传、发育、疾病、衰老以及进化等现象进行深入探索与解析,同时还可以通过执行一些特殊的生物功能再加工生命系统,从而使得其应用领域更加广阔,加速合成生物系统的工程化进程。
2.分类
狭义的合成生物学包括“自上而下“和“自下而上“两大方向。“自上而下”指将全新功能引入活细胞等生命体或生物。目标导向的构建”人造生命” ,使用代谢和基因工程技术为活细胞赋予新功能,“人工基因组”是其核心内容,大片段基因组操作、改造以及大规模、高精度、低成本DNA合成是关键技术;“自下而上”则是在体外合成全新生命系统。通过将“非生命”生物分子成分聚集在一起在体外创建新的生物系统,元件标准化→模块构建→底盘适配的线路以及对生命过程的途径、网络组成及其调控、设计与构建是核心内容,人工线路构建平台是其关键技术。
图:自上而下的改造细菌生产天然产物

图:自下而上的最小细胞系统构建

广义的合成生物学还包括任何对生命有机体关键要素的创新应用,如酶催化合成、无细胞合成、DNA 存储等。与传统路径相比,合成生物学与可持续发展的理念相契合,并且在生产过程所需的反应条件更为温和,产业链条更短、更加高效,整体具备一定的安全性。
图:合成生物学技术路径优于传统路径

3.发展历程
近年合成生物学发展迅速,21世纪以来其发展经历大致可以分为4个阶段:
(1)创建时期(2000-2003年):产生了许多具备领域特征的研究手段和理论,特别是基因线路工程的建立及其在代谢工程中的成功运用。这个时期的典型成果是在大肠杆菌中实现青蒿素前体途径的工程化;
(2)扩张和发展期(2004-2007年):合成生物学概念迅速推广,该领域第一个国际性会议“合成生物学1.0”大会于2004年成功举办,合成生物学领域知名赛事iGEM竞赛也在该年首次举行。技术研发上从转录调控扩展到转录后和翻译调控,2006年利用工程菌首次侵入癌细胞,成为工程化活体疗法的先驱。这个时期的重要特征是虽然领域有扩大趋势,但工程技术进步比较缓慢;
(3)快速创新和应用转化期(2008-2013年):这个时期涌现出了大量新技术和新工程手段,特别是人工合成基因组能力的提升,以及基因组编辑技术的突破等,从而使合成生物学的研究与应用领域大为拓展。2009年和2012年转录激活因子样效应物核酸酶(TALEN)和成簇规律间隔短回文重复序列及其相关蛋白基因(CRISPR/Cas)技术的相继问世,基因编辑技术效率大幅提升,从而进一步推动了合成生物学领域向前迈进。在代谢工程领域,2008年利用大肠杆菌中氨基酸的代谢产物成功生产了生物燃料。2013年,Amyris公司利用酵母菌株成功商业化生产青蒿素;
(4)发展新阶段(2014年后):随着生物大数据的开源应用与生物工程化平台相结合,合成生物学进入了一个新的发展阶段。特别是酵母染色体的人工合成等领域取得突破性成果,全面推动生物技术、生物产业和生物医药“民主化”发展。同时,“半导体合成生物学”、“工程生物学”等新理念或学科的提出,为合成生物学的发展注入了新的活力。
图:合成生物学发展历程

(二)行业优势
以合成生物学为指导,设计有机化学品的高效合成路线和人工生物体系,逐渐从天然生物的轻度修饰向全人工合成的生物或生命过度,不仅可能高效利用原来不能利用的生物质资源,也有可能高效合成原来不能生物合成、或者原来生物合成效率很低的产品。这将为突破自然生物体合成功能与范围的局限,打通传统化学品的生物合成通道,为发展先进生物制造技术、促进可持续经济体系形成与发展,提供重大机遇。合成生物学具有效率提升、成本降低、节能减排和原料再生等多重优势和价值。
效率提升:传统的化学合成在制造复杂分子方面往往需要通过大量的中间体步骤才能生产出最后的目标分子。合成生物学技术可通过构建高性能酶或者设计底盘细胞内的代谢通路直接获得目标产物,简化了工艺步骤、提高了生产效率。
成本降低:生物合成设备相较化工投资额低,可柔性生产,轻资产优势显著;微生物体内代谢过程中的酶作为高效催化剂能大幅降低反应能耗,高选择性可提高目标产物收益率,最大化利用原料进而降低生产成本。
低碳减排:与使用石油基原材料的化学合成相比,合成生物学技术实现了大气中部分碳元素的闭环循环, 减少了大气循环外部的碳元素释放,有利于“碳中和”目标在工业生产中的实现。
原料再生:传统化学合成的原料主要来自石油、煤炭等石油基物质,而合成生物学技术所使用的原料以生物基物质为主,生物基物质数量巨大、价格低廉。
(三)驱动因素
合成生物学的三大基础使能技术——基因测序(“读”)、基因编辑(“改”)和基因合成(“写”)的快速发展及其所带来的成本下降是推动合成生物学行业发展的重要驱动因素。
图:基因编辑、基因测序、基因合成技术不断迭代

在过去的几十年里,DNA 测序技术取得了飞速的发展,从最初的 Sanger 测序技术逐步演进到第二代和第三代测序技术,较大地提高了人们解读基因组序列的能力。人类基因组测序完成以后,基因测序的成本下降速度超过摩尔定律,急剧下降;第三代基因编辑技术——CRISPR/Cas9的诞生相较于前两代技术,操作过程较为简单,因此得以迅速普及;基因合成的技术也在不断提升,随着DNA合成成本的下降、组装和移植技术的不断改进,人们开始逐步具备对全基因组进行从头设计与合成的能力。
基因合成技术方面,成熟的柱式合成法存在依赖于危险试剂和溶剂,效率和通量低,成本较高的问题。而超高通量芯片合成技术,以芯片作为 DNA 合成的载体,能够在一次操作中合成超过十万条寡核苷酸,成本相对于柱式合成法大幅下降。
(四)研发壁垒
从合成生物学设计的关键技术看,主要包括基因合成和基因组编辑等工程DNA技术;专注于改造单个生物分子,使其居于扩展能力或具备重要的挑战性目标功能的生物分子、途径和线路工程;涵盖无细胞系统、合成细胞、单细胞生物、多细胞组织和整个生物体,以及微生物群落和生物群落发展的宿主和群落工程;设计数据整理,建模和自动化相关的数据科学。

具体看,合成途径的选择和工业化生产技术是合成生物学的关键技术。其中,基于细胞的合成生物学主要依靠细胞或者细菌本身作为底盘细胞或者底盘细菌,打造“生物体”工厂,主要技术包括对生物体工厂的改造,对相应组学和代谢产物的鉴定和认识等;基于细胞外进行的应用生物酶催化反应的合成途径主要涉及到的技术包括,细胞生物学,组学分析,生物体大数据分析,化工制造,基因编辑等领域。
在选定合成目标以及合成途径之后,随着产品的规模化生产,要考虑合成效率,降低成本,降低资源消耗,降低环境等目的。涉及的技术主要包括:发酵工艺、机械工艺、细胞生物学、基因编辑、工程制造相关领域的基础技术,同时也会涉及一些机械、力学等相关领域的技术。
综上,合成生物学是一个存在多学科交叉的行业、对技术、成本控制、研发人员要求高,具有非常强的进入壁垒属性。
二
行业上下游分析
(一)行业发展现状
合成生物学具备至关重要的战略和商业意义。主要体现在两大方面:一是推动了从认知生命到设计生命的跨越,揭开了“造物致用”的产业前景的“帷幕”;二是合成生物本身具备绿色低碳循环的特点,在双碳减排成为产业发展主旋律的当下,有望助力制造业向绿色化转型。
合成生物与纳米材料、人工智能、大数据科学等交汇融合,开辟了全新的生物技术世界,正在加速向绿色制造、健康诊疗、农业生产、环境保护、生物安全等领域渗透和应用,为培育打造绿色工业经济、破解疾病和衰老难题、保障粮食有效供给、保护绿色生态环境和构建国家安全体系等提供重要解决方案,引领产业技术变革方向,重塑世界产业格局,推动引发生产方式、社会模式的深刻变化。同时,一系列使能技术的突破加快了合成生物学的工程化应用,开创了以构建分子机器(体外催化)和细胞工厂(体内催化)为代表的合成生物制造的新兴生物工程领域,揭开了合成生物学“造物致用”的产业前景的“帷幕”。
1、多方面因素驱动美、英两国在合成生物学领域发展较快
纵观全球发达国家,美国和英国是发展较快的两个国家,美国是合成生物学领域的领导者,拥有最多的企业和投资;欧洲正在缓慢的追赶,英国在欧洲领先。
图:美、英两国在合成生物学领域发展情况对比

(1)美国
政府的战略引导与社会资本的支持共同促进了美国合成生物学初创企业的发展。《生物经济蓝图》、《生物经济联邦行动报告》、《护航生物经济》等多份报告都着重强调了生物经济发展的重要性。
同时,在政府的引导下,社会资本开始投入合成生物学产业,支持包括从事农业、食品与营养添加剂、健康与医药、材料等多个领域的应用型公司以及研究自动化与软件、DNA合成、生物工程平台开发等工具型公司的多元化市场的发展。目前美国已经有超过500家合成生物学公司,数量占全球第-。
(2)英国
过去10年,英国政府建立的支持创新的生态系统促进了合成生物学的转化应用,通过国家产业转化中心(SynbiCITE)、政府的加速器项目、英国科学与创新种子基金等,为初创企业的建立和发展提供多方支持。目前,英国已有超过150家合成生物学初创企业。
2、中国积极参与国际活动,与美英领先国家同台进行学术交流
由于积极参与国际人类基因组计划,中国科学家很早就注意到合成生物学的崛起。2005年起,北京大学、天津大学、中国科技大学等高校师生就开始参与国际遗传工程机器设计竞赛(iGEM)活动。2011年开始与合成生物学的另外两个领先国家召开了三次国际研究会。2022年,国家进一步提升合成生物学的战略地位,写入十四五规划。
图:中国合成生物学大事记

(二)市场容量分析
伴随政策与技术驱动,全球合成生物学产业过去五年经历了高速增长,市场规模从2018年的53亿美元增长到2023年的超过170亿美元,平均年增长率达27%。预计全球合成生物市场在可见的未来仍将保持较快发展势头,在2028年将成长为体量达到近500亿美元的全球型市场,未来增长空间广阔,行业景气度整体维持较高水平。
从广义的产业分类而言,合成生物学产业可被界定为以生物基材料替代化石基材料、以生物技术路线替代传统化工技术路线的科技产业,远期看(超过十年),理论技术与应用实践螺旋式发展,当前尚处科研早期或被技术“卡脖子”的领域有望陆续跑通产业化,合成生物学领域有望迎来爆发式增长。根据麦肯锡McKinsey发布的报告《TheBioRevolution》,原则上全球60%的化学品可以采用生物法生产,到2030~2040年,合成生物学每年有望有带来的经济影响将达到1.8至3.6万亿美元。
合成生物学可以应用于医疗健康、食品饮料、化工产业等多个领域,其中医疗健康是第一大应用市场。2021年医疗健康合成生物学市场规模为32.2亿美元,预计2026将达到69亿美元,对应5年复合增速约为16%,龙头公司具有先发优势,增速有望超过行业平均。
目前合成生物学市场主要由欧美主导,从市场规模来看,首先是北美市场、其次是欧洲市场,亚太则是全球第三大市场。2021年北美、欧洲、亚太地区和世界主要其他地区(ROW)合成生物学市场规模为56.8亿美元、23.4亿美元、12.1亿美元和2.9亿美元,分别占比60%、25%、13%和3%。
图:合成生物学主要市场区域

(三)产业链分析
1、产业链简介
合成生物学具有强科技属性,从微观的基因合成到宏观的放大生产的发酵工程存在大量know-how,技术壁垒高。合成生物学产业生态覆盖面庞大,不同技术和产业落地方向多元,且都有相当的市场规模。基于此,可以将整个合成生物学产业分为大致的上、中、下游。

上游是开发技术,包括 DNA/RNA 合成、测序与组学,以及数据相关的技术、产品和服务。DNA/RNA 片段的测序、编辑和人工合成技术是整个合成生物学的底层基础技术。上游以基因编辑相关技术公司为主,为元件构建提供技术支撑,国内主要代表公司有金斯瑞生物科技、诺禾致源。
中游是对生物系统和生物体进行设计、开发的技术平台,合成生物学从生物的基因编辑,到产品和服务的商业化落地,这之间存在着超长的技术链条。将实验室中能够用于解决实际问题的研究转化和扩大,需要对多种方向的专业技术进行密集而深度地整合,建立前所未有的基础设施和方法流程。中游以合成生物学平台公司为主,通过搭建技术平台,形成项目经验积累,为下游客户提供研发支撑,国内主要代表公司有弈柯莱、蓝晶微生物。
下游是涉及人类衣食住行方方面面的应用开发和产品落地。合成生物学公司的技术和创新通常不会局限于上述产业的某一个层次。特别是对于着重下游应用和产品落地的公司,需要有打通从研发到产品落地全链条的过硬能力,以降低自身的商业风险和确保强竞争力。下游则以产品型公司为主,市场可延伸至医疗、化工、食品、农业等多种领域,国内主要代表公司有凯赛生物、华恒生物、川宁生物、富祥药业等。
2、下游应用领域
合成生物学下游应用广泛,涵盖医疗健康、农业、工业、食品等多个领域。其中在医疗健康领域不仅可以通过设计全新的细胞内代谢途径,使医药产品能够通过微生物细胞利用廉价糖类等原料进行合成,还可以根据不同的疾病和致病机制,进行人工设计、构建适宜的治疗性基因回路,在载体的协助下植入人体,通过纠正机体有功能缺陷的回路,实现治疗疾病的目的。具体应用如下:
(1)药物生产
①抗生素:通过合成生物学技术可以改造微生物的代谢途径,使其高效生产各类抗生素,如青霉素、头孢菌素等,提高产量和质量,降低生产成本。
②抗癌药物:合成生物学能合成复杂的天然产物类抗癌药物,像紫杉醇、喜树碱等。还可以设计和生产新型的抗癌药物分子,为癌症治疗提供更多选择。例如,利用合成生物学方法对药物分子的结构进行优化,提高其抗癌活性和特异性。
③免疫治疗药物:生产免疫检查点抑制剂、CAR-T 细胞治疗所需的基因编辑工具和载体等。通过精确设计和合成这些药物的关键成分,提高免疫治疗的效果和安全性。
④基因治疗药物:合成生物学为基因治疗提供了新的技术手段,可用于设计和生产病毒载体、非病毒载体等基因治疗药物的递送系统,以及治疗性基因序列,用于治疗遗传性疾病、心血管疾病等。
(2)疾病诊断
①生物传感器:利用合成生物学技术构建生物传感器,能够快速、准确地检测疾病相关的生物标志物,如病原体的核酸、蛋白质、代谢产物等。例如,设计合成对特定病原菌敏感的基因电路,当检测到病原菌时,生物传感器会发出荧光或其他可检测的信号,实现疾病的早期诊断。
②基因诊断:通过合成生物学方法合成特定的基因探针和引物,用于基因检测和疾病诊断。比如,对遗传性疾病的基因突变进行检测,为疾病的诊断和遗传咨询提供依据。
三
政策动向
(一)政策导向
2014年6月,世界经合组织(OECD):发表题为题为“Emerging Policy Issues in Synthetic Biology”的报告。该篇报告从合成生物学前景说起,并认为该领域前景广阔,建议各国政府把握好机遇,大约20个国家纷纷出台相关政策。
图:主要发达国家关于合成生物学的政策/项目


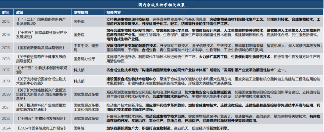
国内最早从“十二五”开始国家提出对生物制造的支持;到“十三五”,国家将合成生物技术列为引领产业变革的颠覆性技术之一。此后国家出台一系列政策支持合成生物的发展,“十四五”强调了对生物合成的应用,《2024年国务院政府工作报告》提及要加快发展新质生产力,打造生物制造等新增长引擎。生物经济已成为国家未来发展规划的重要战略组成部分,生物制造整体转型已经成为中国未来发展的必经之路。在国家大力支持的大背景下,中央及区域陆续出台生物制造产业相关政策,各地生物制造产业迎来了发展的黄金时段。
图:国内生物制造相关政策

2022年5月,国家发改委印发《“十四五”生物经济发展规划》,规划中多次提及“合成生物学”,覆盖医疗健康、食品消费等领域。规划指出,推动合成生物学技术创新,突破生物制造菌种计算设计、高通量筛选、高效表达、精准调控等关键技术,有序推动在新药开发、疾病治疗、农业生产、物质合成、环境保护、能源供应和新材料开发等领域应用。
从地方政府角度,北京、上海、天津、江苏、广东、山西、重庆、湖北、甘肃、贵州、福建等地,均明确提出了合成生物学方向的规划和布局,陆续出台支持合成生物学产业发展的落地政策。其中,北京在2021年11月发布《北京市“十四五"时期国际科技创新中心建设规划》,其中提出重点研发一批高效遗传转化、精准基因编辑、合成生物技术等关键技术,构建现代化生物育种技术体系,培育一批重大动植物新品种,为保障国家粮食安全和食品安全提供品种与技术储备。天津在2021年8月发布的《天津市科技创新“十四五"规划》中17次提到合成生物学,天津目标成为全球合成生物技术的原始创新策源地以及合成生物学产业的战略高地。上海自2022年起密集发布了合成生物学产业相关政策,《上海市加快合成生物创新策源打造高端生物制造产业集群行动方案(2023-2025年)》中提出到2030年建设合成生物全球创新策源高地、国际成果转化高地和国际高端智造高地,基本建成具有全球影响力的高端生物制造产业集群的目标。广东省在《广东省科技创新“十四五"规划》中提出将合成生物学领域作为“前沿技术和颠覆性技术研究"实施研发专项,以及加快建设合成生物研究重大科技基础设施等。
图:各省十四五规划中涉及合成生物学

“十四五”强调了对生物合成的应用,《2024年国务院政府工作报告》提及要加快发展新质生产力,打造生物制造等新增长引擎。在政策的大力支持下,合成生物产业也迎来了重要的发展机遇。
图:国内合成生物学相关政策

(二)对行业的影响
根据麦肯锡的分析,预计在2030-2040年,合成生物学每年带来的经济影响将达到1.8至3.6万亿美元,到2025年,合成生物学与生物制造的经济影响将达到1000亿美元,同时生物制造的产品可以覆盖60%化学制造的产品,并在继续拓展边界。而应用最清晰的医疗健康领域每年受到的直接经济影响在未来20年内达到0.5至1.2万亿美元。而在这堆经济数字的背后,是碳中和背景下节能减排的实际需求、生物技术的发展带来的制造升级、政策与资金引导诱发的产业革命。
合成生物学相关政策对行业产生了多方面的深远影响。首先,在技术创新与研发方面,政策引导加大研发投入,促进产学研合作,推动了基因编辑、生物合成等关键技术的突破,为行业发展奠定了坚实技术基础。其次,产业发展与升级上,扶持政策助力企业成长,优化产业结构,加强产业集聚,使合成生物学在医药、化工、农业等多领域广泛应用,培育了新经济增长点,推动传统产业转型升级。再者,资金支持与投入方面,政府增加资金扶持,引导社会资本投入,为行业提供多元化资金来源,解决企业融资难题。人才培养与引进上,鼓励高校开设相关专业课程,吸引海外人才回流,为行业发展提供了人才保障。此外,政策还通过制定行业标准、加强市场监管,规范了行业发展秩序,提高产品质量与安全性。
不过,行业也面临产业转化、市场准入法规等痛点,仍需进一步完善相关政策,以促进合成生物学行业持续健康发展。
四
融资信息
在政策以及技术发展驱动下,合成生物投融资整体呈现高速增长。根据Pitchbook数据显示,在2017年至2021年的五年间,全球合成生物市场对风险投资和私募股权投资者的吸引力不断提升。2021年,合成生物市场吸引投资达到近年来高点,融资额达87亿美元,融资笔数达391笔。在投资者的支持下,合成生物学的技术应用及场景拓展进入快速发展通道。2022年之后资本市场逐渐回归理性。2022年,全球合成生物融资额为54亿美元,融资笔数为376笔。2023年前三季度,资本市场融资额20亿美元,融资笔数193笔,较前一年同期亦有所下降。在此背景下,市场估值环境也进一步向理性发展。
根据Reportlinker统计,2021年合成生物学全球市场规模首次超过了100亿美元,预计2026年可达336亿美元,年复合增长率在27%以上。
图:合成生物学领域三大明星公司

在国内资本市场,合成生物学也是一个高度活跃的赛道。从2017年至2021年的五年间,风投及私募股权投资额从5100万美元上升至19亿美元,融资笔数从12笔上升至74笔。2021年也是国内合成生物资本投资的大年。2021年10月,国内合成生物医美公司巨子生物以11美元A轮融资额,成为当年度单笔融资最大的合成生物投资项目。中国合成生物市场与全球高度协同,因此进入2022年以来资本市场进入相对冷静期。2022年,国内合成生物赛道融资额接近11亿美元,融资笔数93笔。2023年前三季度,国内资本市场融资额5.5亿美元,融资笔数58笔。
图:部分中国合成生物学公司融资情况

四
陕西省合成生物学发展
陕西省发展和改革委员会印发的《陕西省培育千亿级生物产业创新集群行动计划》中明确提到,到2030年,生物产业规模将超过1400亿元,到2035年突破2000亿元。该计划聚焦基因编辑、工程菌株系统构建等前沿关键技术,支持建立具有西北特色的益生菌菌种资源库和基因库,重点推动发酵工程、酶工程、分离工程等生物工程技术在功能蛋白、活性多肽、植物活性成分、中药等功能原料中的产业化应用。
陕西省目前已形成以创新药研发、医药制造领域为主的高新区,以“航天+生物医药”“人工智能+生物医药”的航天基地,以基因检测、细胞治疗领域为主的西咸新区等三大产业集群。其中,高新区在生物技术开发领域培育了巨子生物、金磁纳米生物等代表性企业;西咸新区则将生物医药作为特色产业纳入新区“3+7+N”产业布局,聚集了陕西数字医药产业园、大健康科技产业园、秦创原陕药生物制品(疫苗)项目、康龙化成西安生物医药研发项目,空军军医大学、大健康产业园等重点项目。
2022年5月27日,西咸新区发布《西咸新区空港新城关于加快推进生物医药产业聚集发展的政策措施》,从资金奖励等层面重点支持生物技术及生物制品。
2023年8月,西咸新区管委会发布《西咸新区鼓励大健康产业技术创新的若干措施》。提出鼓励前沿生物科技发展,鼓励企业加大前沿技术转化应用和智慧医疗创新示范,支持建设细胞库、转化医学研究中心。
陕西是全国重要的综合交通枢纽,且高校及科研院所众多,在发展合成生物学方面具备先天优势,但相比于山东,浙江,广东,江苏,上海发展还相对落后,存在合成生物产业产品附加值低,技术研发能力不足等问题。合成生物产业的发展未来仍需要政府、产业、高校、研究院所、下游应用全链条打通。
一是加大高新科技尤及合成生物制造领域等国际前沿技术的支持力度。合成生物制造技术在医药、材料、食品等领域均具有竞争优势,例如人工蛋白质、药用活性成分、化学合成不能规模制造的复杂结构活性物质等,以及大宗原料如二氧化碳人工合成淀粉、二氧化碳人工合成葡萄糖和脂肪酸、生物基尼龙替代化石基尼龙……这些都可以在工业厂房里批量生产,都属于合成生物制造技术。合成生物学被誉为未来的“天工开物”,利用合成生物技术改变传统的工业生产方式,将减少对自然资源的依赖,以更小的环境代价获得高经济产出。对于合成生物技术,国内一些地区高度重视,科技产业园区不但给资金还代建厂房,后期等企业成长了再回收投资。陕西省可加强培育合成生物制造领域全产业链的布局,实现合成生物技术产业链向生物医药、医疗器械、医美、日化链延伸,实现经济绿色高质量发展。
二是加大科技经费投入支持培育科技项目。目前,陕西省科技项目培育经费预算偏少,与大多数省份的差距较大,可适当增大科技经费投入。同时对“从0到1”原创性科研成果建立帮扶机制,加快本省行政审批范围内的产品注册速度,使其占领市场先机,尽快产业化、市场化。
三是增加教育资源投入。第三方评估显示,2023年陕西高等教育系统第一层次学科增长89%,国家级教学成果获奖数量居全国第三。发展教育靠人才,但陕西高端人才短缺等问题依然突出,主要原因还是教育投入严重不足,尤其是省属高等教育投入不足,国家级人才与发达省份差距越来越大。目前各省份都在大力发展教育,建设各自本土的世界一流大学,增强人才吸引力。建议加大教育投入,从中、小学到大学教育两手抓,培育陕西省特色的优质基础教育和一流的高等教育,做强做优陕西的教育事业,重新找回科教资源大省的优势。
四
研究观点
(一)行业判断
从发展阶段以及发展前景角度分析,目前合成生物制造正处于创新成长期。结合BCG咨询、麦肯锡以及易凯资本等多家机构分析预测,现阶段合成生物在医药、化工材料、生物农业已完成部分突破,已初步形成产业化趋势,市场规模居前。在生物能源以及食品工业领域仍需持续突破,目前正处于商业化转化初期,仍需突破规模下的成本优势。
1、医药医疗:原料药主要为环保与低成本替代,创新疗法仍需关注技术与市场匹配性
精细与医药化工产业已进入成熟期。目前,我国已经成为全球最大的精细与医药化学品供应国。随着合成生物学的发展,通过对细胞内代谢途径的全新设计,使精细与医药化学品可以通过微生物细胞以廉价的糖类等为原料来合成,为降低精细与医药化学品的生产成本,实现绿色生产提供可能。如肌醇、芳香族化合物、抗生素以及甾体激素等。
合成生物在创新疗法上应用广阔,技术壁垒高,验证周期长。涉及细胞免疫疗法、RNA 药物、微生态疗法以及基因编辑相关应用等多方面。目前此类治疗性药物仍需要分析技术与市场匹配性,部分技术如基因编辑仍存在效率与安全性问题,同时部分开发药物价格高昂,需匹配合适的市场,仍存在扩大可及性的空间。
2、化工材料:性能与成本平衡是商业化成功关键因素
石油作为绝大多数化工材料的终端原材料,一方面正在面临资源枯竭的问题,另一方面,由能源化工生产或者石油作为燃料带来的环境污染问题也越加突出。传统石化工艺技术突破和技术革新面临着极大的瓶颈。天然生物的种类和多样性远远超过传统石化材料,因此,化工材料领域合成生物学是一个创新且可行的解决方案。
合成生物学在化工领域的应用主要包含材料、化学品、化工用酶、油类和润滑剂等多方面。当前,对菌种进行基因改造的技术已相对成熟,经过特定基因编辑后的大肠杆菌和谷氨酸棒状菌已广泛用于PHA、PHB、PLA、戊二胺、丁二酸等化学制品的生产。
合成生物在化工材料领域从实验室到真正产业化仍面临着大量学科交叉的生物制造问题与挑战。目前,国际上具有代表性的新材料合成生物学项目包括:杜邦以生物发酵法制造1,3-丙二醇项目、Metabolix和UPM集团从纤维素糖生产1,2-丙二醇项目、NatureWorks可降解塑料聚乳酸项目等。但是以上部分项目工业化进展均面临不同程度的挑战,如成本高、竞争力差等。因此性能和成本兼顾是商业化应用的必要条件。但整体上来看,生物合成材料已开始迈入产业化阶段,越来越多的投资者和从业者开始关注新材料合成生物学领域,并且已经在这个领域进行了大量的投资和探索。尤其是国外的一些跨国企业已经在1,3-丙二醇等材料实现了合成生物材料的商业突破,而中国在新材料合成生物领域拥有专利技术和最终产品的公司数量仍然较少。同时,以华恒生物、凯赛生物为代表的中国企业已经在某些细分市场中获得了技术的突破或拥有独到的产品,逐步成长为世界领先的合成生物科技企业之一。
3、消费品领域:聚焦高附加值产品,胶原蛋白、玻尿酸等重磅品种率先落地
合成生物在消费领域目前代表性领域主要是个护行业,专注于高价值低成本产品。通过改造微生物来生产香料、保湿剂和活性成分等用于护肤品。个护是从石油基转变到生物基原料的重要行业之一,目前生物基产品占到整个行业的40%左右,其中以胶原蛋白和多肽类原料为代表的生物活性成分的开发和应用带动了中国功能性护肤品市场的快速增长。在个护领域,合成生物学主要开发思路为针对高价值的产品如胶原蛋白等,其中以传统动/植物提取物为典型代表,因目标分子清晰、商业化潜力明确,是目前合成生物在消费个护领域开发的主要方向。
4、生物能源:生物燃料目前开发成本较高,实现规模下的成本优势是商业化成功关键
合成生物学主要通过优化碳源(如用纤维素代替粮食作物)、探索新生物能源形式这两个方面作用于生物能源产业发展。生物燃料目前开发成本较高,实现规模下的成本优势是商业化成功关键,一且单位热值成本与化石燃料持平,其可再生特性将带动行业快速成长。如纤维素乙醇、生物柴油、劣质蛋白生产沼气等可实现碳源优化,而生物脂肪烃、生物氢、生物电等可作为新生物能源。
LanzaTech是全球第一家上市的合成生物学能源企业,已经实现基于固废循环使用合碳捕捉技术的低成本液态生物燃料制备,同时工业废气制造航天燃油和柴油技术正在研发中。从2023年全球生物燃料结构分析,美国是全球第一大生物天然气和生物燃料乙醇生产国,欧盟是全球第一大生物柴油生产地区,可再生甲醇和可持续航空燃料各国仍处于起步阶段,当前单位热值成本仍远高于化石燃料,未来在碳源升级以及技术升级基础上,有望逐步降低成本。
(二)后市预测
1、碳中和催化行业发展
政府报告多次均提及“碳中和”、“碳达峰”目标,量化碳减排目标,并提出十四五期间,单位国内生产总值二氧化碳排放降低18%的目标。中国力争在2030年前达到二氧化碳排放峰值,并努力争取2060年前实现“碳中和”,合成生物在化工领域的应用符合“碳中和”要求,乘上行业发展顺风车。
合成生物制造是一种具有潜力的绿色生产方式,其在合成生物在化学品生产领域的应用体现了环保优势和成本优势,相较于传统化工生产工艺,碳排放量降低了75%-100%,其中华恒生物生产的L-丙氨酸甚至达到零排放,环境友好,符合“碳中和”发展宗旨。同时,政策亦逐步施行碳税等碳中和政策,将会进一步拉开生物制造对传统工艺的成本优势,合成生物相关的制造产业也将迎来重要发展机会
图:合成生物制备技术较传统制备技术在二氧化碳、能耗、成本的降低优势

2、人工智能加速研发进程
基于海量数据的持续学习能力和在未知空间的智能探索能力,人工智能有效契合合成生物学研发所需的试错需求,帮助合成生物学提高研发效率、扩大研发可能、降低研发成本。
图:不同研发环节人工智能应用状况

目前,人工智能已经在元件工程、基因线路、代谢工程、基因组工程等领域广泛应用,提高各个环节的工作效率,成本明显降低,成功缩短研发周期并扩大研发可能。如DeepMind的AlphaFold平台已可预测蛋白质结构超2亿,来自100万个物种。
未来,科学家有望设计出自然界不存在的更具高催化效率的或具有位置催化功能的酶,进一步开发出更高效的代谢线路或合成自然界中无法生物合成的物质。
3、未来挑战
随着技术的成熟与发展,合成生物学的应用边界被不断拓展。面向未来,合成生物还将在生物计算、微生物成像、生物制造、可持续能源、生物治理、生物传感器等领域表现出广阔的应用前景,并成为破解人类社会所面临重大挑战的首选方案。
但是,我们也应该清醒地认识到,合成生物学在推动人类从认识生命、改造生命走向合成生命、设计生命的过程中,既为人类带来了福祉,也带来了风险和挑战。2010年,“辛西娅”诞生后,就立即引发了各种科学及社会争议。时任美国总统奥巴马责成总统生物伦理委员会在6个月内评估合成生物学在医学、环境、生物防护等方面的潜在益处和风险。
因此,在大力发展合成生物学的同时,如何有效地解决“新生热点”与现有管理政策和监管规范之间的接口冲突、政策制度漏洞,化解相关的安全、伦理道德风险及相关法律问题,也同样需要引起我们的重视,必须提前做好防范。这就要求我们要加快建立科学、理性、有效、可行的监管机制和风险防控体系,完善相应的法规和制度,在密切跟踪合成生物学前沿动态的基础上,及时评估其可能带来的安全和伦理风险,将潜在风险控制在社会可接受的最小范围之内,以保证合成生物学的健康、可持续发展。
同时,还应加强对包括合成生物学在内的前沿技术的科普及传播,建立符合合成生物学学科、产业特点的科学传播平台,培养专业的合成生物学科普人才和传播队伍,加强公众对合成生物学的理解与支持。



